Спецификация метода HotelDetails
Пример вызова
Протокол: HTTP POST
Адресная строка: api/hoteldetails/index?accessorCollection={accessorCollection}&checkInTime={checkInTime}&checkOutTime={checkOutTime}&requestExtraMeal={requestExtraMeal}&mock={mock}
Возвращает список рейтов из всех ГДС для данного отеля
Информация о запросе
Ниже приведены параметры запроса и их краткое описание
Параметры запроса
| Название параметра | Описание | ТИП |
|---|---|---|
| accessorCollection | неизмененный узел Accessors из элемента HotelTreeItem |
POST. |
| checkInTime | время заезда, например, 12:00 - работает для: acase, aanda - по умолчанию null |
POST. |
| checkOutTime | время выезда, напримре, 15:00 - работает для: acase, aanda - по умолчанию null |
POST. |
| requestExtraMeal | запросить питание, если в номере его нет изначально (true/false) - работает только для acase - по умолчанию - false |
POST. |
| mock | использовать в ответе фиктивные данные для разработки (true/false) |
POST. |
Описание работы сервиса
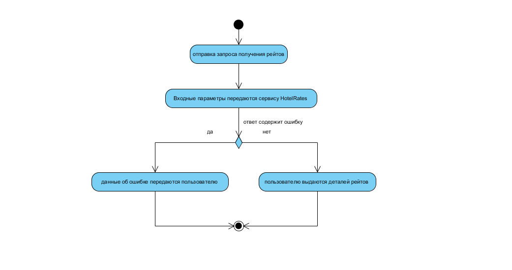
Диаграмма бизнес-процесса
Сервис HotelDetails предоставляет подробное описание доступных рейтов в рамках одного отеля, полученных от разных поставщиков.
Пример успешного ответа
<?xml version="1.0" encoding="utf-8" ?>
<HotelDetailsResponse>
<ExtendedHotelInfo Stars="5" OfficialCertificate="" Latitude="55.78359" Longitude="37.56017" ProviderCode="17249" HasAirportTransfer="false" HasFitness="false" HasInternet="true" HasParking="false" HasSpa="false" HasPool="true">
<HotelAccessKey></HotelAccessKey>
<HotelName>
<BS Rus="МонАрх Москва Отель" En="МонАрх Москва Отель" />
</HotelName>
<HotelAddress>
<BS Rus="Беговой район, г. Москва, Ленинградский проспект, д. 31А стр. 1" En="Беговой район, г. Москва, Ленинградский проспект, д. 31А стр. 1" />
</HotelAddress>
<HotelDescription>
<BS Rus="Пятизвездочный отель "МонАрх Москва Отель" находится в центре Москвы, в двух минутах от станций метро Динамо и Беговая. Рядом - удобная транспортная развязка, которая позволит быстро добраться до любой точки столицы. В отеле 366 просторных номеров различных категорий. В каждом номере: большие удобные кровати, беспроводной интернет, чайник с чаем и кофе, сейф, мини-бар, ванная комната со всем необходимым в путешествии. Для вас ежедневно работают ресторан и бар. Современный СПА-центр включает бесплатно для проживающих тренажерный зал, бассейн, раздельные сауны, хамам. ." En="Пятизвездочный отель "МонАрх Москва Отель" находится в центре Москвы, в двух минутах от станций метро Динамо и Беговая. Рядом - удобная транспортная развязка, которая позволит быстро добраться до любой точки столицы. В отеле 366 просторных номеров различных категорий. В каждом номере: большие удобные кровати, беспроводной интернет, чайник с чаем и кофе, сейф, мини-бар, ванная комната со всем необходимым в путешествии. Для вас ежедневно работают ресторан и бар. Современный СПА-центр включает бесплатно для проживающих тренажерный зал, бассейн, раздельные сауны, хамам. ." />
</HotelDescription>
<FacilitiesRu />
<FacilitiesEn />
<ThumbnailUrl>https://partner-static.tlintegration.com/images/p/17249/637924051370589548-2f8113d7-4895-4d00-aa23-5871517d8932</ThumbnailUrl>
<Email>reservations@monarchhotels.ru</Email>
<HotelType></HotelType>
<Phone>+7 495 995 00 09</Phone>
<Url></Url>
<Images>
<src>https://partner-static.tlintegration.com/images/p/17249/637924051370589548-2f8113d7-4895-4d00-aa23-5871517d8932</src>
...
</Images>
<TripAdvisorRate ServicesRate="0" PriceRate="0" CleannessRate="0" ComfortRate="0" LocationRate="0" PersonnelRate="0" FeedbackQuantity="0" />
<DefaultCheckinTime>15:00</DefaultCheckinTime>
<DefaultCheckoutTime>12:00</DefaultCheckoutTime>
<SpecialRemark>
<BS Rus="" En="" />
</SpecialRemark>
<Rooms>
<ExtendedRoomDescription IsOnRequest="false" UniqueAccessCode="vIuEy_laL0yj5OtYDGtGjw" AutomaticEarlyCheckin="false" AutomaticLateCheckout="false" AutomaticMealAddition="false" HasBreakfast="false" HasInternet="false" HasBathroom="false" Is3D="true">
<FacilitiesRu>
<Facility>спутниковое телевидение</Facility>
<Facility>Wi-Fi</Facility>
<Facility>телефон</Facility>
<Facility>фен</Facility>
...
</FacilitiesRu>
<FacilitiesEn>
<Facility>спутниковое телевидение</Facility>
<Facility>Wi-Fi</Facility>
<Facility>телефон</Facility>
...
</FacilitiesEn>
<RoomName>
<BS Rus="Полулюкс" En="Полулюкс" />
</RoomName>
<RoomPhotos>
<src>https://partner-static.tlintegration.com/images/rt/122840/637914242743821429-35d8e7c5-c5c8-401b-892f-8a6b15d8906a</src>
...
</RoomPhotos>
<RoomDescription>
<BS Rus="1 взрослый на основном месте.
Уютный и стильный номер, идеально подходящий для комфортного проживания. В вашем распоряжении будет просторная гостиная, удобная спальня и современная ванная комната. Из окон открывается вид на город, а в номере есть всё необходимое для приятного отдыха.

" En="ВНИМАНИЕ! ПРОД ДОСТУП
1 взрослый на основном месте.
Уютный и стильный номер, идеально подходящий для комфортного проживания. В вашем распоряжении будет просторная гостиная, удобная спальня и современная ванная комната. Из окон открывается вид на город, а в номере есть всё необходимое для приятного отдыха.

" />
</RoomDescription>
<RoomSize></RoomSize>
<ProviderCode>122840</ProviderCode>
<TimeZone>3</TimeZone>
<AdditionalDetails />
<AgentInformation></AgentInformation>
<VAT>НДС не включен</VAT>
<CustomerInformation>
<BS Rus="" En="" />
</CustomerInformation>
<LateCheckoutComment>
<BS Rus="" En="" />
</LateCheckoutComment>
<EarlyCheckinComment>
<BS Rus="" En="" />
</EarlyCheckinComment>
<AdditionalMealComment>
<BS Rus="" En="" />
</AdditionalMealComment>
<MealName>
<BS Rus="" En="" />
</MealName>
<DailyPrices />
<FreeCancelationDate>16.09.2024 00:00:00</FreeCancelationDate>
<DefaultCheckInTime>15:00</DefaultCheckInTime>
<DefaultCheckOutTime>12:00</DefaultCheckOutTime>
<EarlyCheckInSurcharge />
<LateCheckOutSurcharge />
<CancelationPolicies>
<ExtendedCancelationPolicy>
<DateStart>16.09.2024 00:00:00</DateStart>
<DateEnd></DateEnd>
<RefundFee ServiceFee="0" BaseRefundFee="24000">24000</RefundFee>
<CurrencyCode>RUB</CurrencyCode>
<HasTimeInformation>
true
</HasTimeInformation>
<TimeZone>
3
</TimeZone>
</ExtendedCancelationPolicy>
</CancelationPolicies>
<BaseHotelRateAccessor id_System="92" RateCode="122840" id_Profile="9106" AgencyName="HRS" CheckInTime="15:00" CheckOutTime="12:00" Price="24000">
<SystemName>Travelline</SystemName>
<CheckInTime>15:00</CheckInTime>
<CheckOutTime>12:00</CheckOutTime>
<Details RoomId="122840" RateName="Гибкий тариф Безнал" RateId="394639" ChannelManager="TravelLine">
<Checksum>eyJDaGVja3N1bVdpdGhPdXRFeHRyYXMiOnsiVG90YWxBbW91bnRBZnRlclRheCI6IjI0MDAwLjAwIiwiQ3VycmVuY3lDb2RlIjoiUlVCIiwiU3RhcnRQZW5hbHR5QW1vdW50IjoiMjQwMDAuMDAifSwiQ2hlY2tzdW1XaXRoRXh0cmFzIjp7IlRvdGFsQW1vdW50QWZ0ZXJUYXgiOiIyNDAwMC4wMCIsIkN1cnJlbmN5Q29kZSI6IlJVQiIsIlN0YXJ0UGVuYWx0eUFtb3VudCI6IjI0MDAwLjAwIn19</Checksum>
<PlacementsCode>AdultBed-1</PlacementsCode>
<RatePlanId>394639</RatePlanId>
<RoomTypeId>122840</RoomTypeId>
</Details>
<Accessor id_System="92" id_City="6297" HotelName="МонАрх Москва Отель" id_ProviderGroup="8147" id_Profile="9106">
<HotelCode>17249</HotelCode>
<Adults>1</Adults>
<ChildAges></ChildAges>
<Checkin>17.09.2024</Checkin>
<Checkout>18.09.2024</Checkout>
<CurrentPaymentType>0</CurrentPaymentType>
<Details ChannelManager="TravelLine">
<Hotel City="6297" id="17249" />
<Room id="122847" />
<Rate id="650016" />
</Details>
</Accessor>
</BaseHotelRateAccessor>
<ExtendedRatePrice TotalPrice="24000" ExtraPrice="0" CurrencyCode="RUB" OriginalPrice="24000" ConvertionRate="1" HiddenServiceFee="0" ServiceFee="0" Discount="0" ComparisionTotalPrice="24000" ComparisionOriginalPrice="24000" ComparisionDiscount="0" ComparisionServiceFee="0" ComparisionHiddenServiceFee="0">
<id_Currency>3</id_Currency>
<PriceChangeLog />
<VAT>НДС не включен</VAT>
</ExtendedRatePrice>
<CheckInSurcharge />
<CheckOutSurcharge />
<OtherInformation />
<RoomsAvailable>7</RoomsAvailable>
<HasTimeInformation>true</HasTimeInformation>
</ExtendedRoomDescription>
...
</Rooms>
<Warnings />
</ExtendedHotelInfo>
</HotelDetailsResponse>
Структура ответа
Детальная информация по рейтам (см. HotelDetails)
Рейт (ExtendedHotelInfo) — предложение номера от одного поставщика. Один и тот же номер от нескольких поставщиков выдается отдельными рейтами.
Поля класса:
| Тип | XML-тип | Название | Комментарий | Наличие в ответах | Пример |
|---|---|---|---|---|---|
| int | Attribute | Stars | количество звезд | всегда | 5 |
| string | Attribute | OfficialCertificate | сведения о официальной категории | всегда | 4 звезды, действует до 21.04.2024 |
| double | Attribute | Latitude | географическая широта, координаты местоположения отеля | всегда | 55.793548583984375 |
| double | Attribute | Longitude | географическая долгота, координаты местоположения отеля | всегда | 49.1494140625 |
| int | Attribute | ProviderCode | идентификатор агентства, от которго пришел запрос | всегда | 38210 |
| bool | Attribute | HasAirportTransfer | имеется ли услуга трансфера из аэропорта/в аэропорт (true/false) | всегда | true |
| bool | Attribute | HasFitness | имеется финтес зал (true/false) | всегда | true |
| bool | Attribute | HasInternet | имеется интернет (true/false) | всегда | true |
| bool | Attribute | HasParking | имеется парковка (true/false) | всегда | true |
| bool | Attribute | HasSpa | имеется спа (true/false) | всегда | false |
| bool | Attribute | HasPool | имеется бассейн (true/false) | всегда | false |
| Element | HotelAccessKey | уникальный (в рамках текущего поиска отелей) ключ отеля | всегда | ||
| HotelName | Element | HotelName | название отеля на русском и английском | всегда | - |
| HotelAddress | Element | HotelAddress | адрес отеля на русском и английском | всегда | - |
| Hoteldescription | Element | Hoteldescription | подробное описание характеристик отеля на русском и английском. Описание предлагается в виде неструктурированного текста. | всегда | - |
| FacilitiesRu | Element | FacilitiesRu | структурированный список услуг, доступных в отеле. Список выдается на русском языке. | всегда | - |
| FacilitiesEn | Element | FacilitiesEn | структурированный список услуг, доступных в отеле. Список выдается на английском языке | всегда | - |
| string | Element | ThumbnailUrl | небольшая картинка, логотип отеля< | всегда | http://images.acase.ru/hotels_images/800300_00.jpg |
| string | Element | электронная почта отеля | всегда | reservation@kzn.korston.ru | |
| string | Element | HotelType | тип отеля - отель, хостел и т.п. | всегда | hotel |
| string | Element | Phone | телефон отеля | всегда | |
| string | Element | Url | веб-сайт отеля | всегда | |
| Images | Element | Images | список доступных изображений отеля, передается в виде ссылок | всегда | - |
| TripAdvisorRate | Element | TripAdvisorRate | рейтинг отеля в сервисе TripAdvisor | всегда | - |
| DateTime | Element | DefaultCheckinTime | стандартное время заезда | всегда | 14:00:00 |
| DateTime | Element | DefaultCheckoutTime | стандартное время выезда | всегда | 12:00:00 |
| SpecialRemark | Element | SpecialRemark | специальные отметки. Здесь может содержаться специальная информация от отеля | всегда | - |
| Rooms | Element | Rooms | расширенное описание рейтов (подробнее) | всегда |
Rooms расширенное описание рейтов
ExtendedRoomDescription — расширенное описание рейта, включая услуги, цены, комментарии и т.п.
Поля класса:
| Тип | XML-тип | Название | Комментарий | Наличие в ответах | Пример |
|---|---|---|---|---|---|
| bool | Attribute | IsOnRequest | по запросу | всегда | false |
| string | Attribute | UniqueAccesscode | уникальный идентификатор предложения в отеле | всегда | eBsnWdWzpE68nig_8aOcXw |
| bool | Attribute | AutomaticEarlyCheckin | автоматический ранний заезд | всегда | false |
| bool | Attribute | AutomaticLateCheckout | автоматический поздний выезд | всегда | false |
| bool | Attribute | AutomaticMealAddition | автоматическое добавление питания | всегда | false |
| bool | Attribute | HasBreakfast | имеется ли завтрак (true/false) | всегда | true |
| bool | Attribute | HasInternet | имеется ли бесплатный интернет (true/false) | всегда | false |
| bool | Attribute | HasBathroom | ванная комната (true/false) | всегда | false |
| bool | Attribute | Is3D | имеется ли трехсторонний договор между клиентом и отелем (true/false) | всегда | false |
| FacilitiesRu | Element | FacilitiesRu | структурированный список услуг, доступных для данного рейта. Список выдается на русском языке. | всегда | - |
| FacilitiesEn | Element | FacilitiesEn | структурированный список услуг, доступных для данного рейта. Список выдается на английском языке. | всегда | - |
| RoomName | Element | RoomName | название номера, если имеется | всегда | - |
| RoomPhotos | Element | RoomPhotos | список доступных изображений номера, передается в виде ссылок | всегда | - |
| RoomDescription | Element | RoomDescription | описание номера. Описание предлагается в виде неструктурированного текста | всегда | - |
| string | Element | RoomSize | размеры комнаты | всегда | |
| string | Element | ProviderCode | идентификатор клиента, посылающего запрос, в системе Кортеос | всегда | |
| string | Element | AdditionalDetails | дополнительные данные по отелю (уникально в рамках поставщика) | всегда | |
| string | Element | AgentInformation | информация о непосредственном поставщике | всегда | Непосредственный поставщик: Hotelbeds |
| string | Element | VAT | информация об НДС (включен/не включен) | всегда | НДС включен |
| CustomerInformation | Element | CustomerInformation | информация для гостя о штрафах, датах изменения в брони и прочее. | всегда | - |
| LateCheckoutComment | Element | LateCheckoutComment | комментарий о возможном позднем выезде | всегда | - |
| EarlyCheckinComment | Element | EarlyCheckinComment | комментарий о возможном раннем заезде | всегда | - |
| AdditionalMealComment | Element | AdditionalMealComment | комментарий о возможном питании | всегда | - |
| AdditionalMealComment | Element | MealName | название завтрака в номере (если предоставляется) | всегда | - |
| DailyPrices | Element | DailyPrices | ежедневные цены | всегда | - |
| datetime | Element | FreeCancelationDate | последняя дата отмены брони без штрафов | всегда | 12.10.2017 00:00:00 |
| CancelationPolicies | Element | CancelationPolicies | список политик отмены брони. В некоторых случаях размер штрафа может зависеть от даты отмены | всегда | - |
| BaseHotelRateAccessor | Element | BaseHotelRateAccessor | контекст доступа к конкретному рейту, содержит информацию о поставщике для данного рейта, аксессор и прочее | всегда | - |
| ExtendedRatePrice | Element | ExtendedRatePrice | расширенное описание цены и сборов за данный рейт | всегда | - |
| string | Element | OtherInformation | иная информация, заметки, сноски и т.д. | всегда | - |
| int | Element | RoomsAvailable | количество доступных к бронированию номеров | если поставщик предоставляет эту информацию | 5 |
| string | Element | DefaultCheckInTime | время заезда по умолчанию | если предоставлено поставщиком | 14:00 |
| string | Element | DefaultCheckOutTime | время выезда по умолчанию | если предоставлено поставщиком | 12:00 |
| double | Element | EarlyCheckInSurcharge | сумма доплаты за ранний заезд | если ранний заезд поддерживается поставщиком, ранний заезд предполагает доплату и ранный заезд выбран | 1000 |
| double | Element | LateCheckOutSurcharge | сумма доплаты за поздний выезд | если поздний выезд поддерживается поставщиком, поздний выезд предполагает доплату и поздний выезд выбран | 1000 |
| CheckInSurcharge | Element | CheckInSurcharge | список времён ранних заездов и доплаты за них | если поставщик предоставляет эту информацию | - |
| LateOutSurcharge | Element | LateOutSurcharge | список времён поздних выездов и доплаты за них | если поставщик предоставляет эту информацию | - |
| bool | Element | HasTimeInformation | поставщик всегда передает часы и минуты для политик отмены | всегда | true |
| double | Element | TimeZone | временная зона, в которой находится комната (сдвиг в часах относительно UTC) | если поставщик предоставляет данные | 3 |
CustomerInformation
CustomerInformation — информация для гостя о штрафах, датах изменения в брони и прочее.
Поля класса:
| Тип | XML-тип | Название | Комментарий | Наличие в ответах | Пример |
|---|---|---|---|---|---|
| string | Attribute | Rus | русский текст | всегда | Штраф за внесение изменений применяется начиная с:12.10.2017. Размер штрафа: 13021,52 RUB |
| string | Attribute | En | английский текст | всегда | Penalty for changes in reserve starts from:12.10.2017. Penalty amount: 13021,52 RUB |
CancelationPolicies
CancelationPolicies — список политик отмены брони. В некоторых случаях размер штрафа может зависеть от даты отмены
Поля класса:
| Тип | XML-тип | Название | Комментарий | Наличие в ответах | Пример |
|---|---|---|---|---|---|
| - | Element | ExtendedCancelationPolicy | детальная информация о конкретной политике отмены брони | всегда | - |
| DateTime | Element | DateStart | с какой даты действует данная политика отмены брони, время местное | всегда | 12.10.2017 00:00:00 |
| DateTime | Element | DateEnd | до какой даты действует данная политика отмены брони, время местное | всегда | |
| RefundFee | Element | RefundFee | стоимость возврата, т.е. удерживаемая сумма в случае отмены | всегда | - |
| string | Element | Currencycode | код валюты (см. справочник валют) | всегда | RUB |
| bool | Element | HasTimeInformation | дата начала и окончания политики содержит время, устарело, используйте HasTimeInformation в ExtendedRoomDescription | всегда | true |
| double | Element | TimeZone | смещение времени начала и окончания политики относительно UTC, устарело, используйте TimeZone в ExtendedRoomDescription | если поставщик предоставляет данные | 3 |
RefundFee
RefundFee — стоимость возврата, т.е. удерживаемая сумма в случае отмены
Поля класса:
BaseHotelRateAccessor
BaseHotelRateAccessor — контекст доступа к конкретному рейту, содержит информацию о поставщике для данного рейта, аксессор и прочее.
Поля класса:
| Тип | XML-тип | Название | Комментарий | Наличие в ответах | Пример |
|---|---|---|---|---|---|
| int | Attribute | id_System | идентификатор поставщика | всегда | 35 |
| string | Attribute | RateCode | кода тарифа (может быть одинаковым для нескольких комнат) в Академсервисе и системах с аналогичным протоколом (Ариадна, Континент-Амадеус) | всегда | 297435 |
| int | Attribute | id_Profile | идентификатор профиля | всегда | 6659 |
| string | Attribute | AgencyName | Название агента | всегда | Unifest |
| string | Attribute | CheckInTime | Время заезда | всегда | 14:00 |
| string | Attribute | CheckOutTime | Время выезда | всегда | 12:00 |
| double | Attribute | Price | Значение, эквивалентное значению ComparisionOriginalPrice объекта ExtendedRatePrice. Необходимо для контроля изменения стоимости на этапе бронирования | всегда | 5000 |
| string | Element | SystemName | название поставщика (например, Островок, ХотелБук и т.д.) | всегда | Hotelbook |
| string | Element | CheckInTime | Время заезда | всегда | 14:00 |
| string | Element | CheckOutTime | Время выезда | всегда | 12:00 |
| Details | Element | Details | базовая информация о рейте (состав полей варьируется в зависимости от поставщика) | всегда | - |
| Accessors | Element | Accessors | аксессор | всегда |
Details
Details — детали информации по рейтам.
Внимание! Структура блока Details варьируется для детальной информации по рейтам и ответа на запрос управления статусом брони.
Поля класса:
| Тип | XML-тип | Название | Комментарий | Наличие в ответах | Пример |
|---|---|---|---|---|---|
| DateTime | Element | LatestCheckOutTime | максимальное время выезда | метод HotelDetails | 12:00 |
| DateTime | Element | EarlestCheckInTime | минимальное время заезда | метод HotelDetails | 14:00 |
| uint | Element | ResultId | идентификатор предложения в Хотелбуке | метод HotelDetails | 297435 |
| string | Element | Identity |
строка содержащая название, стоимость, дату наступления штрафов, размер штрафа,
название питания, CheckInTime, CheckOutTime. Необходима для повторного поиска при просроченной сессии Хотелбука |
метод HotelDetails | Клуб Люкс DBL for Single use , завтрак шведский стол;13021,52;12.10.2017 0:00:00;13021,52;True;;14:00;12:00; |
| DateTime | Attribute | DefaultCheckInTime | время заезда по умолчания | метод OrderManagement | 12:00 |
| DateTime | Attribute | DefaultCheckOutTime | время выезда по умолчанию | метод OrderManagement | 12:00 |
| string | Element | Allotmentcode | уникальный код предложения (комнаты) в Академсервисе и системах с аналогичным протоколом (Ариадна, Континент-Амадеус) | метод OrderManagement | 9500001+1454378+9500001+2 |
| uint | Element | code | код | метод OrderManagement | 1369888 |
| int | Element | Mealcode | код питания | метод OrderManagement | 1 |
| int | Element | NumberOfGuests | количество гостей в номере | метод OrderManagement | 1 |
| int | Element | NumberOfExtraBedChild | количество дополнительных кроватей для детей | метод OrderManagement | 0 |
ExtendedRatePrice
ExtendedRatePrice — расширенное описание цены и сборов за данный рейт
Поля класса:
| Тип | XML-тип | Название | Комментарий | Наличие в ответах | Пример |
|---|---|---|---|---|---|
| double | Attribute | TotalPrice | итоговая цена | всегда | 13321.52 |
| double | Attribute | ExtraPrice | сумма доплат (например, за ранний завезд, поздний выезд) | всегда | 0 |
| string | Attribute | Currencycode | код валюты | всегда | RUB |
| double | Attribute | OriginalPrice | изначальная цена | всегда | 13021.52 |
| double | Attribute | ConvertionRate | коэффициент конверсии | всегда | 1 |
| double | Attribute | HiddenServiceFee | скрытый сервисный сбор | всегда | 0 |
| double | Attribute | ServiceFee | сервисный сбор | всегда | 300 |
| double | Attribute | Discount | скидка | всегда | 0 |
| double | Attribute | ComparisionTotalPrice | цена предложения итого в рублях (цена поставщика - скидки + сервисный сбор + скрытый сервисный сбор) | всегда | 13321.52 |
| double | Attribute | ComparisionOriginalPrice | цена поставщика в рублях | всегда | 13021.52 |
| double | Attribute | ComparisionDiscount | скидка в рублях | всегда | 0 |
| double | Attribute | ComparisionServiceFee | сервисный сбор в рублях | всегда | 300 |
| double | Attribute | ComparisionHiddenServiceFee | скрытый сервисный сбор в рублях | всегда | 0 |
| int | Element | id_Currency | код валюты в нашей системе | всегда | 3 |
| string | Element | VAT | информация об НДС при оплате рейта (включен, не включен) | всегда | НДС включен |
| double | Element | VATDouble | численное значение НДС при оплате рейта. Если НДС включен, но значение неизвестно, то значение -1 | всегда, если НДС включен | 1034.98 |
| string | Element | Commission | комиссия агентства | всегда, если комиссия есть | 0 RUB |
| double | Element | CommissionDouble | численное значение комиссии агентства | всегда, если комиссия есть | 0 |
| string | Element | PriceChangeLog | история изменения цены при применении сборов | всегда, если применяются сборы | |
| double | Attribute | RackRatePrice | цена рейта от стойки (rack rate) в валюте поставщика | если поставщик предоставляет эту информацию, если условия договора предусматривают передачу этой информации | 6900 |
CheckInSurcharge
CheckInSurcharge — список времён ранних заездов и доплаты за них
Item — пара времени раннего заезда и доплата за него
Поля класса:
LateOutSurcharge
LateOutSurcharge — список времён поздних выездов и доплаты за них
Item — пара времени позднего выезда и доплата за него
Поля класса:
Примеры ошибок
Системная ошибка
Выдается в случае неверного набора входных параметров, например, пропущен какой-то обязательный параметр или передан неверный тип данных
<?xml version="1.0" encoding="utf-8" ?>
<HotelDetailsResponse>
<Errors>
<Error>Profile with id=0 is inaccessible</Error>
</Errors>
</HotelDetailsResponse>
Ошибка в передаваемых параметрах
Возникает в том случае, если при анализе структуры параметров возникает исключение. Примером ошибки может служить некорректный XML документ.
<?xml version="1.0" encoding="utf-8" ?>
<HotelDetailsResponse>
<Errors>
<Error>"<" не является допустимым маркером. Ожидается маркер ">"., строка 18, позиция 5.</Error>
</Errors>
</HotelDetailsResponse>
Ошибка уровня движка
Возникает в том случае, если при исполнении входного запроса на уровне движка произошла какая-то ошибка
<?xml version="1.0" encoding="utf-8" ?>
<HotelDetailsResponse>
<Errors>
<Error>Служба поиска гостиниц временно недоступна, попробуйте повторить свой запрос позже.</Error>
</Errors>
</HotelDetailsResponse>
Пример параметра "accessorCollection"
Данный параметр - список аксессоров, отправляемых на сервер. Внимание! Узлы Accessor следует копировать из ответа поиска. Изменение структуры или содержимого данных узлов может привести к некорректным ответам системы
<?xml version="1.0" encoding="utf-8" ?>
<Accessors>
<Accessor id_System="92" id_City="6297" HotelName="Дизайн Отель СтандАрт" id_ProviderGroup="6" id_Profile="XXX">
<HotelCode>7317</HotelCode>
<Adults>1</Adults>
<ChildAges/>
<Checkin>23.09.2024</Checkin>
<Checkout>24.09.2024</Checkout>
<CurrentPaymentType>0</CurrentPaymentType>
<Details ChannelManager="TravelLine">
<Hotel City="0" id="7317"/>
<Room id="48267"/>
<Rate id="582514"/>
</Details>
</Accessor>
</Accessors>
Тестовая форма
Заполните недостающие данные в тестовой форме и нажмите кнопку "отправить" для проверки работы запроса.