Спецификация метода OrderManagement

Пример вызова


Протокол: HTTP POST
Адресная строка: api/ordermanagement/index?bookingManagementBody={bookingManagementBody}&id_Profile={id_Profile}&securityKey={securityKey}&mock={mock}



Создает/проверяет статус/отменяет бронь для выбранного рейта

Информация о запросе

Ниже приведены параметры запроса и их краткое описание

Параметры запроса

Название параметраОписаниеТИП
bookingManagementBody запрос управления состоянием брони

POST.

id_Profile идентификатор финансового профиля для применения сборов

POST.

securityKey ключ для доступа к сервису, предоставляется по запросу на support@corteos.ru

POST.

mock использовать в ответе фиктивные данные для разработки (true/false)

POST.


Описание работы сервиса

Сервис ExtendedBookingManage предоставляет возможность создания, проверки статуса и отмены брони выбранного рейта. Ключевым отличием в запросах создания, актуализации статуса, отмены брони является значение передаваемого параметра OperationType. Данный параметр может принимать следующие значения:

  • book: создание брони
  • load: проверка текущего статуса брони
  • import: загрузка брони, сделанной оффлайн, по локатору поставщика
  • loadByEngineId: загрузка брони по идентификатору в БД движка (поле EngineId для ExtendedBooking)
Более подробно о запросах управления состоянием брони см. здесь


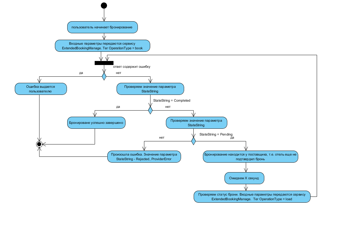
Бронирование

Диаграмма

Пример запроса

<?xml version="1.0" encoding="utf-8" ?>
<ExtendedBookingManageRequest DateStart="2024-09-16T16:08:38.4502142+03:00" id_Profile="XXX" CurrentGuid="3JXV85HfWUykp4X04yyg7w" SecurityKey="XXX">
  <BaseHotelRateAccessor id_System="79" RateCode="d41d8cd98f00b204e9800998ecf8427e|2012" id_Profile="XXX" AgencyName="Transtour" CheckInTime="13:00" CheckOutTime="12:00" Price="2012">
    <SystemName>HotelBookNew</SystemName>
    <CheckInTime>13:00</CheckInTime>
    <CheckOutTime>12:00</CheckOutTime>
    <Details>
      <OfferId>f84042f8-3f24-4b27-95fc-e2ae47b49ef6:1768800:ada447311db0:0</OfferId>
      <RoomName>Место,18-местный мужской (новое крыло)</RoomName>
      <RoomHash>d41d8cd98f00b204e9800998ecf8427e</RoomHash>
      <IsOnRequest>false</IsOnRequest>
      <Currency>RUB</Currency>
      <Amount>2012</Amount>
      <MealId>5</MealId>
      <FreeCancellationDate>24.10.2024</FreeCancellationDate>
      <Is3d>false</Is3d>
      <Nds>notTaxed</Nds>
    </Details>
    <Accessor id_System="79" id_City="6297" HotelName="Вавилон" id_ProviderGroup="1" id_Profile="XXX">
      <HotelCode>1768800</HotelCode>
      <Adults>1</Adults>
      <ChildAges></ChildAges>
      <Checkin>24.10.2024</Checkin>
      <Checkout>31.10.2024</Checkout>
      <CurrentPaymentType>0</CurrentPaymentType>
      <Details />
    </Accessor>
  </BaseHotelRateAccessor>
  <Locator></Locator>
  <OperationType>book</OperationType>
  <Guests>
    <Person>
      <Citizenship>RU</Citizenship>
      <DocumentNumber />
      <FirstName>Marinochka</FirstName>
      <Gender>false</Gender>
      <LastName>Sokolinina</LastName>
      <DateBirth>01.02.1992 0:00:00</DateBirth>
    </Person>
  </Guests>
  <OverrideCheckinTime />
  <OverrideCheckoutTime />
  <IncludeAdditionalMeal>false</IncludeAdditionalMeal>
  <ForceBooking>false</ForceBooking>
</ExtendedBookingManageRequest>

Пример ответа

<?xml version="1.0" encoding="utf-16"?>
<ExtendedBookingManageResponse>
  <ExtendedBooking Stars="0" Type="1" OfficialCertificate="0 звезд, действует до 2025-04-06" Latitude="55.842232" Longitude="37.534603" ProviderCode="61585" HasAirportTransfer="false" HasFitness="false" HasInternet="true" HasParking="false" HasSpa="false" HasPool="false" UseExternalPayment="false" id_System="33" CanBeRefreshed="true" EngineId="106998" State="2" Timestamp="2024-09-16T16:53:18.9742732+03:00">
    <StateString>Completed</StateString>
    <HotelAccessKey></HotelAccessKey>
    <HotelName>
      <BS Rus="Мастерская" En="Masterskaia" />
    </HotelName>
    <HotelAddress>
      <BS Rus="Россия, Москва, пр-д. Черепановых, д. 46А" En="Rossiia, Moskva, pr-d. CHerepanovykh, d. 46A" />
    </HotelAddress>
    <HotelDescription>
      <BS Rus="Гостиница &quot;Мастерская&#xA;&quot; расположена в городе Москва. &#xA;К вашим услугам в гостинице &quot;Мастерская&quot;:&#xA;Wi-Fi;&#xA;        Кухня;&#xA;        " En="Гостиница &quot;Мастерская&#xA;&quot; расположена в городе Москва. &#xA;К вашим услугам в гостинице &quot;Мастерская&quot;:&#xA;Wi-Fi;&#xA;        Кухня;&#xA;        " />
    </HotelDescription>
    <FacilitiesRu>
      <Facility>Wi-Fi</Facility>
      <Facility>Кухня</Facility>
    </FacilitiesRu>
    <FacilitiesEn>
      <Facility>Wi-Fi</Facility>
      <Facility>Кухня</Facility>
    </FacilitiesEn>
    <ThumbnailUrl></ThumbnailUrl>
    <Email></Email>
    <HotelType>Hotel</HotelType>
    <Phone>+79859357464</Phone>
    <Url></Url>
    <Images>
      <src>https://images.aanda.ru/photos/whitelabel/61585/905584.jpg</src>
      ...
    </Images>
    <TripAdvisorRate ServicesRate="0" PriceRate="0" CleannessRate="0" ComfortRate="0" LocationRate="0" PersonnelRate="0" FeedbackQuantity="0" />
    <DefaultCheckinTime>14:00</DefaultCheckinTime>
    <DefaultCheckoutTime>12:00</DefaultCheckoutTime>
    <SpecialRemark>
      <BS Rus="Расстояние до центра города: 11.00&#xD;&#xA;Мастерская, Москва - правила заселения : Возвратный депозит 500 рублей&#xD;&#xA;" En="Distance to city center: 11.00&#xD;&#xA;Мастерская, Москва - правила заселения : Возвратный депозит 500 рублей&#xD;&#xA;" />
    </SpecialRemark>
    <Rooms>
      <ExtendedRoomDescription IsOnRequest="false" UniqueAccessCode="AgnLgQi74Uexnm9K68Pf4g" AutomaticEarlyCheckin="false" AutomaticLateCheckout="false" AutomaticMealAddition="false" HasBreakfast="false" HasInternet="false" HasBathroom="false" Is3D="false">
        <FacilitiesRu>
          <Facility>Общие удобства (1 сан.узел на несколько номеров)</Facility>
          <Facility>Двухъярусная кровать</Facility>
        </FacilitiesRu>
        <FacilitiesEn />
        <RoomName>
          <BS Rus="койко-место  В 12-местном мужском номере № 8 (Общие удобства) основной" En="койко-место  В 12-местном мужском номере № 8 (Общие удобства) основной" />
        </RoomName>
        <RoomPhotos>
          <src>https://images.aanda.ru/photos/whitelabel/61585/908386.jpg</src>
        </RoomPhotos>
        <RoomDescription>
          <BS Rus="Общие удобства (1 сан.узел на несколько номеров)&#xA;&#x9;&#x9;&#x9;&#x9;&#x9;Двухъярусная кровать" En="Общие удобства (1 сан.узел на несколько номеров)&#xA;&#x9;&#x9;&#x9;&#x9;&#x9;Двухъярусная кровать" />
        </RoomDescription>
        <RoomSize></RoomSize>
        <ProviderCode></ProviderCode>
        <TimeZone>3</TimeZone>
        <AdditionalDetails />
        <AgentInformation>Комиссия агента: 0 RUB</AgentInformation>
        <VAT>НДС не включен</VAT>
        <CustomerInformation>
          <BS Rus="Мастерская, Москва - правила заселения : Возвратный депозит 500 рублей&#xD;&#xA;;Услуга раннего заезда отелем не предоставляется;Услуга позднего выезда отелем не предоставляется" En="Мастерская, Москва - правила заселения : Возвратный депозит 500 рублей&#xD;&#xA;;This rate doesn't allow early check in;This rate doesn't allow late check out" />
        </CustomerInformation>
        <LateCheckoutComment>
          <BS Rus="Услуга позднего выезда отелем не предоставляется" En="This rate doesn't allow late check out" />
        </LateCheckoutComment>
        <EarlyCheckinComment>
          <BS Rus="Услуга раннего заезда отелем не предоставляется" En="This rate doesn't allow early check in" />
        </EarlyCheckinComment>
        <AdditionalMealComment>
          <BS Rus="" En="" />
        </AdditionalMealComment>
        <MealName>
          <BS Rus="" En="" />
        </MealName>
        <DailyPrices />
        <FreeCancelationDate>17.10.2024 12:00:00</FreeCancelationDate>
        <DefaultCheckInTime>14:00</DefaultCheckInTime>
        <DefaultCheckOutTime>12:00</DefaultCheckOutTime>
        <EarlyCheckInSurcharge />
        <LateCheckOutSurcharge />
        <CancelationPolicies>
          <ExtendedCancelationPolicy>
            <DateStart></DateStart>
            <DateEnd>17.10.2024 12:00:00</DateEnd>
            <RefundFee ServiceFee="0" BaseRefundFee="0">0</RefundFee>
            <CurrencyCode>RUB</CurrencyCode>
            <HasTimeInformation>
              true
            </HasTimeInformation>
            <TimeZone>
              3
            </TimeZone>
          </ExtendedCancelationPolicy>
          <ExtendedCancelationPolicy>
            <DateStart>17.10.2024 12:00:00</DateStart>
            <DateEnd></DateEnd>
            <RefundFee ServiceFee="0" BaseRefundFee="449">449</RefundFee>
            <CurrencyCode>RUB</CurrencyCode>
            <HasTimeInformation>
              true
            </HasTimeInformation>
            <TimeZone>
              3
            </TimeZone>
          </ExtendedCancelationPolicy>
        </CancelationPolicies>
        <BaseHotelRateAccessor id_System="33" RateCode="201006" id_Profile="XXX" AgencyName="Transtour" CheckInTime="14:00" CheckOutTime="12:00" Price="5837">
          <SystemName>AandA</SystemName>
          <CheckInTime>14:00</CheckInTime>
          <CheckOutTime>12:00</CheckOutTime>
          <Details>
            <RateID>1</RateID>
            <MealCode>0</MealCode>
            <Persons>
              <Person Id="13546127" LastName="Соколинина" FirstName="Мариночка"></Person>
            </Persons>
            <NumberOfGuests>1</NumberOfGuests>
          </Details>
          <Accessor id_System="33" id_City="6297" HotelName="Мастерская" id_ProviderGroup="1" id_Profile="XXX">
            <HotelCode>61585</HotelCode>
            <Adults>1</Adults>
            <ChildAges></ChildAges>
            <Checkin>18.10.2024</Checkin>
            <Checkout>31.10.2024</Checkout>
            <CurrentPaymentType>0</CurrentPaymentType>
            <Details City="1" />
          </Accessor>
        </BaseHotelRateAccessor>
        <ExtendedRatePrice TotalPrice="5837" ExtraPrice="0" CurrencyCode="RUB" OriginalPrice="5837" ConvertionRate="1" HiddenServiceFee="0" ServiceFee="0" Discount="0" ComparisionTotalPrice="5837" ComparisionOriginalPrice="5837" ComparisionDiscount="0" ComparisionServiceFee="0" ComparisionHiddenServiceFee="0">
          <id_Currency>3</id_Currency>
          <CommissionDouble>0</CommissionDouble>
          <PriceChangeLog>Парсинг стоимости AgnLgQi74Uexnm9K68Pf4g:5837  Применяется ServiceFee id:5082  Сбор:0  Скидка:0  Итог: 5837</PriceChangeLog>
          <VAT>НДС не включен</VAT>
        </ExtendedRatePrice>
        <CheckInSurcharge />
        <CheckOutSurcharge />
        <OtherInformation>
          <Info>
            <key>AccountDate</key>
            <value>
              <BS Rus="16.09.2024" En="16.09.2024" />
            </value>
          </Info>
          <Info>
            <key>SupplierLocator</key>
            <value>
              <BS Rus="8640851" En="8640851" />
            </value>
          </Info>
          <Info>
            <key>OverridenAccessId</key>
            <value>
              <BS Rus="529" En="529" />
            </value>
          </Info>
        </OtherInformation>
        <RoomsAvailable>11</RoomsAvailable>
        <HasTimeInformation>true</HasTimeInformation>
      </ExtendedRoomDescription>
    </Rooms>
    <AdditionalDetails />
    <Warnings>
      <BS Rus="Мастерская, Москва - правила заселения : Возвратный депозит 500 рублей&#xD;&#xA;" En="Мастерская, Москва - правила заселения : Возвратный депозит 500 рублей&#xD;&#xA;" />
    </Warnings>
    <LatestOperationComment>
      <BS Rus="Поставщик пока не подтвердил бронь, статус у поставщика: запрос получен." En="Booking still was not confirmed by supplier, current supplier state is : запрос получен." />
    </LatestOperationComment>
    <RefundPenalty>
      <ExtendedRatePrice TotalPrice="0" ExtraPrice="0" CurrencyCode="RUB" OriginalPrice="0" ConvertionRate="1" HiddenServiceFee="0" ServiceFee="0" Discount="0" ComparisionTotalPrice="0" ComparisionOriginalPrice="0" ComparisionDiscount="0" ComparisionServiceFee="0" ComparisionHiddenServiceFee="0">
        <id_Currency />
        <PriceChangeLog />
        <VAT>НДС не включен</VAT>
      </ExtendedRatePrice>
    </RefundPenalty>
    <Locator>8640851</Locator>
    <VendorLocator>12828275</VendorLocator>
    <Guests>
      <Person>
        <Citizenship>RU</Citizenship>
        <DocumentNumber></DocumentNumber>
        <FirstName>Мариночка</FirstName>
        <Gender>false</Gender>
        <LastName>Соколинина</LastName>
        <DateBirth>01.02.1992 0:00:00</DateBirth>
      </Person>
    </Guests>
    <Remarks />
  </ExtendedBooking>
</ExtendedBookingManageResponse>

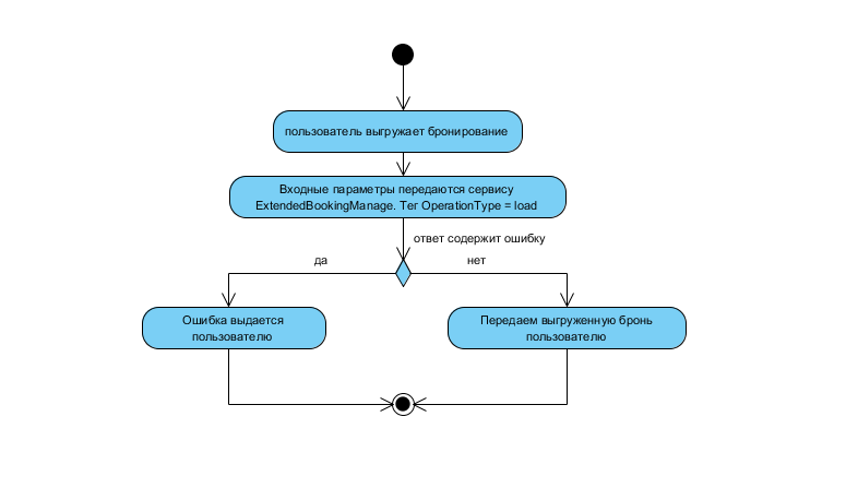
Параметр StateString - Completed означает успешное завершение бронирования. Подробнее о статусах состояния брони см. здесь


Проверка статуса/актуализации статуса бронирования

Диаграмма

Пример запроса

<?xml version="1.0" encoding="utf-8" ?>
<ExtendedBookingManageRequest DateStart="2024-09-16T16:54:15.1813441+03:00" id_Profile="XXX" CurrentGuid="LWXovykbG0KPYo77MM2yFQ" SecurityKey="XXX">
  <BaseHotelRateAccessor id_System="33" RateCode="201006" id_Profile="XXX" AgencyName="Transtour" CheckInTime="14:00" CheckOutTime="12:00" Price="5837">
    <SystemName>AandA</SystemName>
    <CheckInTime>14:00</CheckInTime>
    <CheckOutTime>12:00</CheckOutTime>
    <Details>
      <RateID>1</RateID>
      <MealCode>0</MealCode>
      <Persons>
        <Person Id="13546127" LastName="Соколинина" FirstName="Мариночка"></Person>
      </Persons>
      <NumberOfGuests>1</NumberOfGuests>
    </Details>
    <Accessor id_System="33" id_City="6297" HotelName="Мастерская" id_ProviderGroup="1" id_Profile="6587">
      <HotelCode>61585</HotelCode>
      <Adults>1</Adults>
      <ChildAges></ChildAges>
      <Checkin>18.10.2024</Checkin>
      <Checkout>31.10.2024</Checkout>
      <CurrentPaymentType>0</CurrentPaymentType>
      <Details City="1" />
    </Accessor>
  </BaseHotelRateAccessor>
  <Locator>8640851</Locator>
  <OperationType>load</OperationType>
  <Guests />
  <OverrideCheckinTime />
  <OverrideCheckoutTime />
  <IncludeAdditionalMeal>false</IncludeAdditionalMeal>
  <ForceBooking>false</ForceBooking>
</ExtendedBookingManageRequest>

Пример ответа

<?xml version="1.0" encoding="utf-16"?>
<ExtendedBookingManageResponse>
  <ExtendedBooking Stars="0" Type="1" OfficialCertificate="0 звезд, действует до 2025-04-06" Latitude="55.842232" Longitude="37.534603" ProviderCode="61585" HasAirportTransfer="false" HasFitness="false" HasInternet="true" HasParking="false" HasSpa="false" HasPool="false" UseExternalPayment="false" id_System="33" CanBeRefreshed="true" EngineId="106998" State="2" Timestamp="2024-09-16T16:53:18.9742732+03:00">
    <StateString>Completed</StateString>
    <HotelAccessKey></HotelAccessKey>
    <HotelName>
      <BS Rus="Мастерская" En="Masterskaia" />
    </HotelName>
    <NormalizedName>мастерская</NormalizedName>
    <NormalizedNameEn>masterskaia</NormalizedNameEn>
    <HotelAddress>
      <BS Rus="Россия, Москва, пр-д. Черепановых, д. 46А" En="Rossiia, Moskva, pr-d. CHerepanovykh, d. 46A" />
    </HotelAddress>
    <HotelDescription>
      <BS Rus="Гостиница &quot;Мастерская&#xA;&quot; расположена в городе Москва. &#xA;К вашим услугам в гостинице &quot;Мастерская&quot;:&#xA;Wi-Fi;&#xA;        Кухня;&#xA;        " En="Гостиница &quot;Мастерская&#xA;&quot; расположена в городе Москва. &#xA;К вашим услугам в гостинице &quot;Мастерская&quot;:&#xA;Wi-Fi;&#xA;        Кухня;&#xA;        " />
    </HotelDescription>
    <FacilitiesRu>
      <Facility>Wi-Fi</Facility>
      <Facility>Кухня</Facility>
    </FacilitiesRu>
    <FacilitiesEn>
      <Facility>Wi-Fi</Facility>
      <Facility>Кухня</Facility>
    </FacilitiesEn>
    <ThumbnailUrl></ThumbnailUrl>
    <Email></Email>
    <HotelType>Hotel</HotelType>
    <Phone>+79859357464</Phone>
    <Url></Url>
    <Images>
      <src>https://images.aanda.ru/photos/whitelabel/61585/905584.jpg</src>
      ...
    </Images>
    <TripAdvisorRate ServicesRate="0" PriceRate="0" CleannessRate="0" ComfortRate="0" LocationRate="0" PersonnelRate="0" FeedbackQuantity="0" />
    <DefaultCheckinTime>14:00</DefaultCheckinTime>
    <DefaultCheckoutTime>12:00</DefaultCheckoutTime>
    <SpecialRemark>
      <BS Rus="Расстояние до центра города: 11.00&#xD;&#xA;Мастерская, Москва - правила заселения : Возвратный депозит 500 рублей&#xD;&#xA;" En="Distance to city center: 11.00&#xD;&#xA;Мастерская, Москва - правила заселения : Возвратный депозит 500 рублей&#xD;&#xA;" />
    </SpecialRemark>
    <Rooms>
      <ExtendedRoomDescription IsOnRequest="false" UniqueAccessCode="AgnLgQi74Uexnm9K68Pf4g" AutomaticEarlyCheckin="false" AutomaticLateCheckout="false" AutomaticMealAddition="false" HasBreakfast="false" HasInternet="false" HasBathroom="false" Is3D="false">
        <FacilitiesRu>
          <Facility>Общие удобства (1 сан.узел на несколько номеров)</Facility>
          <Facility>Двухъярусная кровать</Facility>
        </FacilitiesRu>
        <FacilitiesEn />
        <RoomName>
          <BS Rus="койко-место  В 12-местном мужском номере № 8 (Общие удобства) основной" En="койко-место  В 12-местном мужском номере № 8 (Общие удобства) основной" />
        </RoomName>
        <RoomPhotos>
          <src>https://images.aanda.ru/photos/whitelabel/61585/908386.jpg</src>
        </RoomPhotos>
        <RoomDescription>
          <BS Rus="Общие удобства (1 сан.узел на несколько номеров)&#xA;&#x9;&#x9;&#x9;&#x9;&#x9;Двухъярусная кровать" En="Общие удобства (1 сан.узел на несколько номеров)&#xA;&#x9;&#x9;&#x9;&#x9;&#x9;Двухъярусная кровать" />
        </RoomDescription>
        <RoomSize></RoomSize>
        <ProviderCode></ProviderCode>
        <TimeZone>3</TimeZone>
        <AdditionalDetails />
        <AgentInformation>Комиссия агента: 0 RUB</AgentInformation>
        <VAT>НДС не включен</VAT>
        <CustomerInformation>
          <BS Rus="Мастерская, Москва - правила заселения : Возвратный депозит 500 рублей&#xD;&#xA;;Услуга раннего заезда отелем не предоставляется;Услуга позднего выезда отелем не предоставляется" En="Мастерская, Москва - правила заселения : Возвратный депозит 500 рублей&#xD;&#xA;;This rate doesn't allow early check in;This rate doesn't allow late check out" />
        </CustomerInformation>
        <LateCheckoutComment>
          <BS Rus="Услуга позднего выезда отелем не предоставляется" En="This rate doesn't allow late check out" />
        </LateCheckoutComment>
        <EarlyCheckinComment>
          <BS Rus="Услуга раннего заезда отелем не предоставляется" En="This rate doesn't allow early check in" />
        </EarlyCheckinComment>
        <AdditionalMealComment>
          <BS Rus="" En="" />
        </AdditionalMealComment>
        <MealName>
          <BS Rus="" En="" />
        </MealName>
        <DailyPrices />
        <FreeCancelationDate>17.10.2024 12:00:00</FreeCancelationDate>
        <DefaultCheckInTime>14:00</DefaultCheckInTime>
        <DefaultCheckOutTime>12:00</DefaultCheckOutTime>
        <EarlyCheckInSurcharge />
        <LateCheckOutSurcharge />
        <CancelationPolicies>
          <ExtendedCancelationPolicy>
            <DateStart></DateStart>
            <DateEnd>17.10.2024 12:00:00</DateEnd>
            <RefundFee ServiceFee="0" BaseRefundFee="0">0</RefundFee>
            <CurrencyCode>RUB</CurrencyCode>
            <HasTimeInformation>
              true
            </HasTimeInformation>
            <TimeZone>
              3
            </TimeZone>
          </ExtendedCancelationPolicy>
          <ExtendedCancelationPolicy>
            <DateStart>17.10.2024 12:00:00</DateStart>
            <DateEnd></DateEnd>
            <RefundFee ServiceFee="0" BaseRefundFee="449">449</RefundFee>
            <CurrencyCode>RUB</CurrencyCode>
            <HasTimeInformation>
              true
            </HasTimeInformation>
            <TimeZone>
              3
            </TimeZone>
          </ExtendedCancelationPolicy>
        </CancelationPolicies>
        <BaseHotelRateAccessor id_System="33" RateCode="201006" id_Profile="XXX" AgencyName="Transtour" CheckInTime="14:00" CheckOutTime="12:00" Price="5837">
          <SystemName>AandA</SystemName>
          <CheckInTime>14:00</CheckInTime>
          <CheckOutTime>12:00</CheckOutTime>
          <Details>
            <RateID>1</RateID>
            <MealCode>0</MealCode>
            <NumberOfGuests>1</NumberOfGuests>
            <Persons>
              <Person Id="13546127" LastName="Соколинина" FirstName="Мариночка"></Person>
            </Persons>
          </Details>
          <Accessor id_System="33" id_City="6297" HotelName="Мастерская" id_ProviderGroup="1" id_Profile="XXX">
            <HotelCode>61585</HotelCode>
            <Adults>1</Adults>
            <ChildAges></ChildAges>
            <Checkin>18.10.2024</Checkin>
            <Checkout>31.10.2024</Checkout>
            <CurrentPaymentType>0</CurrentPaymentType>
            <Details City="1" />
          </Accessor>
        </BaseHotelRateAccessor>
        <ExtendedRatePrice TotalPrice="5837" ExtraPrice="0" CurrencyCode="RUB" OriginalPrice="5837" ConvertionRate="1" HiddenServiceFee="0" ServiceFee="0" Discount="0" ComparisionTotalPrice="5837" ComparisionOriginalPrice="5837" ComparisionDiscount="0" ComparisionServiceFee="0" ComparisionHiddenServiceFee="0">
          <id_Currency>3</id_Currency>
          <CommissionDouble>0</CommissionDouble>
          <PriceChangeLog>Парсинг стоимости AgnLgQi74Uexnm9K68Pf4g:5837  Применяется ServiceFee id:5082  Сбор:0  Скидка:0  Итог: 5837</PriceChangeLog>
          <VAT>НДС не включен</VAT>
        </ExtendedRatePrice>
        <CheckInSurcharge />
        <CheckOutSurcharge />
        <OtherInformation>
          <Info>
            <key>AccountDate</key>
            <value>
              <BS Rus="16.09.2024" En="16.09.2024" />
            </value>
          </Info>
          <Info>
            <key>SupplierLocator</key>
            <value>
              <BS Rus="8640851" En="8640851" />
            </value>
          </Info>
          <Info>
            <key>OverridenAccessId</key>
            <value>
              <BS Rus="529" En="529" />
            </value>
          </Info>
        </OtherInformation>
        <RoomsAvailable>11</RoomsAvailable>
        <HasTimeInformation>true</HasTimeInformation>
      </ExtendedRoomDescription>
    </Rooms>
    <AdditionalDetails />
    <Warnings>
      <BS Rus="Мастерская, Москва - правила заселения : Возвратный депозит 500 рублей&#xD;&#xA;" En="Мастерская, Москва - правила заселения : Возвратный депозит 500 рублей&#xD;&#xA;" />
    </Warnings>
    <LatestOperationComment>
      <BS Rus="Поставщик пока не подтвердил бронь, статус у поставщика: запрос получен." En="Booking still was not confirmed by supplier, current supplier state is : запрос получен." />
    </LatestOperationComment>
    <RefundPenalty>
      <ExtendedRatePrice TotalPrice="0" ExtraPrice="0" CurrencyCode="RUB" OriginalPrice="0" ConvertionRate="1" HiddenServiceFee="0" ServiceFee="0" Discount="0" ComparisionTotalPrice="0" ComparisionOriginalPrice="0" ComparisionDiscount="0" ComparisionServiceFee="0" ComparisionHiddenServiceFee="0">
        <id_Currency />
        <PriceChangeLog />
        <VAT>НДС не включен</VAT>
      </ExtendedRatePrice>
    </RefundPenalty>
    <Locator>8640851</Locator>
    <VendorLocator>12828275</VendorLocator>
    <Guests>
      <Person>
        <Citizenship>RU</Citizenship>
        <DocumentNumber></DocumentNumber>
        <FirstName>Мариночка</FirstName>
        <Gender>false</Gender>
        <LastName>Соколинина</LastName>
        <DateBirth>01.02.1992 0:00:00</DateBirth>
      </Person>
    </Guests>
    <Remarks />
  </ExtendedBooking>
</ExtendedBookingManageResponse>

Примечание! При выгрузке/отмене бронирования указание данных гостя не является обязательным. Параметр StateString - Pending означает создание брони в поставщике, который ожидает ответ от отеля. Подробнее о статусах состояния брони см. здесь

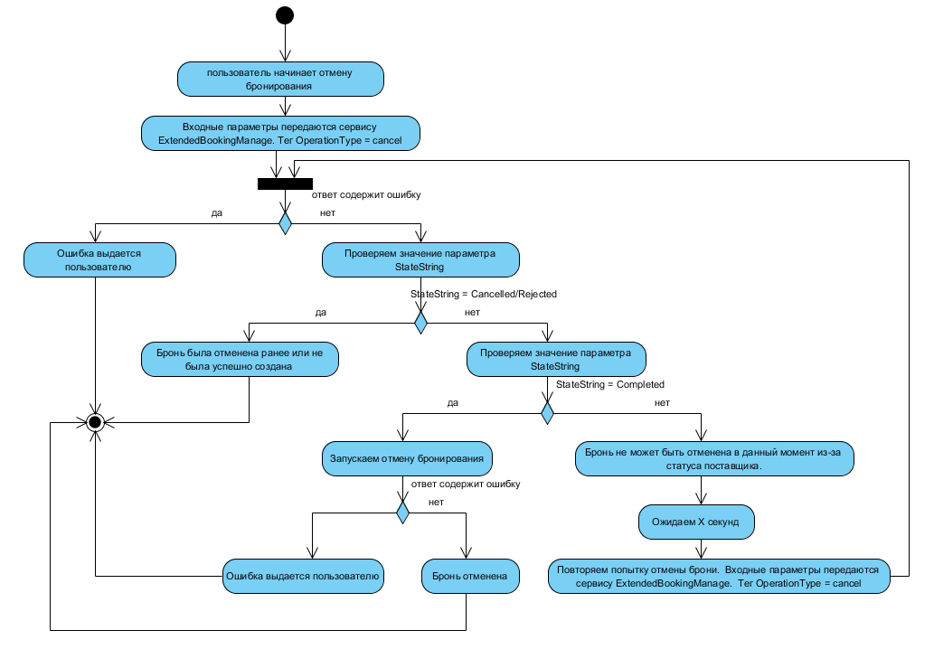
Отмена бронирования

Диаграмма

Пример запроса

<?xml version="1.0" encoding="utf-8" ?>
<ExtendedBookingManageRequest DateStart="2024-09-16T16:55:48.7806932+03:00" id_Profile="XXX" CurrentGuid="MrB-WZpVcUWgHZf4ficQWg" SecurityKey="XXX">
  <BaseHotelRateAccessor id_System="33" RateCode="201006" id_Profile="XXX" AgencyName="Transtour" CheckInTime="14:00" CheckOutTime="12:00" Price="5837">
    <SystemName>AandA</SystemName>
    <CheckInTime>14:00</CheckInTime>
    <CheckOutTime>12:00</CheckOutTime>
    <Details>
      <RateID>1</RateID>
      <MealCode>0</MealCode>
      <NumberOfGuests>1</NumberOfGuests>
      <Persons>
        <Person Id="13546127" LastName="Соколинина" FirstName="Мариночка"></Person>
      </Persons>
    </Details>
    <Accessor id_System="33" id_City="6297" HotelName="Мастерская" id_ProviderGroup="1" id_Profile="XXX">
      <HotelCode>61585</HotelCode>
      <Adults>1</Adults>
      <ChildAges></ChildAges>
      <Checkin>18.10.2024</Checkin>
      <Checkout>31.10.2024</Checkout>
      <CurrentPaymentType>0</CurrentPaymentType>
      <Details City="1" />
    </Accessor>
  </BaseHotelRateAccessor>
  <Locator>8640851</Locator>
  <OperationType>cancel</OperationType>
  <Guests />
  <OverrideCheckinTime />
  <OverrideCheckoutTime />
  <IncludeAdditionalMeal>false</IncludeAdditionalMeal>
  <ForceBooking>false</ForceBooking>
</ExtendedBookingManageRequest>

Пример ответа

<?xml version="1.0" encoding="utf-16"?>
<ExtendedBookingManageResponse>
  <ExtendedBooking Stars="0" Type="1" OfficialCertificate="0 звезд, действует до 2025-04-06" Latitude="55.842232" Longitude="37.534603" ProviderCode="61585" HasAirportTransfer="false" HasFitness="false" HasInternet="true" HasParking="false" HasSpa="false" HasPool="false" UseExternalPayment="false" id_System="33" CanBeRefreshed="true" EngineId="106998" State="4" Timestamp="2024-09-16T16:53:18.9742732+03:00">
    <StateString>Cancelled</StateString>
    <HotelAccessKey></HotelAccessKey>
    <HotelName>
      <BS Rus="Мастерская" En="Masterskaia" />
    </HotelName>
    <NormalizedName>мастерская</NormalizedName>
    <NormalizedNameEn>masterskaia</NormalizedNameEn>
    <HotelAddress>
      <BS Rus="Россия, Москва, пр-д. Черепановых, д. 46А" En="Rossiia, Moskva, pr-d. CHerepanovykh, d. 46A" />
    </HotelAddress>
    <HotelDescription>
      <BS Rus="Гостиница &quot;Мастерская&#xA;&quot; расположена в городе Москва. &#xA;К вашим услугам в гостинице &quot;Мастерская&quot;:&#xA;Wi-Fi;&#xA;        Кухня;&#xA;        " En="Гостиница &quot;Мастерская&#xA;&quot; расположена в городе Москва. &#xA;К вашим услугам в гостинице &quot;Мастерская&quot;:&#xA;Wi-Fi;&#xA;        Кухня;&#xA;        " />
    </HotelDescription>
    <FacilitiesRu>
      <Facility>Wi-Fi</Facility>
      <Facility>Кухня</Facility>
    </FacilitiesRu>
    <FacilitiesEn>
      <Facility>Wi-Fi</Facility>
      <Facility>Кухня</Facility>
    </FacilitiesEn>
    <ThumbnailUrl></ThumbnailUrl>
    <Email></Email>
    <HotelType>Hotel</HotelType>
    <Phone>+79859357464</Phone>
    <Url></Url>
    <Images>
      <src>https://images.aanda.ru/photos/whitelabel/61585/905584.jpg</src>
      ...
    </Images>
    <TripAdvisorRate ServicesRate="0" PriceRate="0" CleannessRate="0" ComfortRate="0" LocationRate="0" PersonnelRate="0" FeedbackQuantity="0" />
    <DefaultCheckinTime>14:00</DefaultCheckinTime>
    <DefaultCheckoutTime>12:00</DefaultCheckoutTime>
    <SpecialRemark>
      <BS Rus="Расстояние до центра города: 11.00&#xD;&#xA;Мастерская, Москва - правила заселения : Возвратный депозит 500 рублей&#xD;&#xA;" En="Distance to city center: 11.00&#xD;&#xA;Мастерская, Москва - правила заселения : Возвратный депозит 500 рублей&#xD;&#xA;" />
    </SpecialRemark>
    <Rooms>
      <ExtendedRoomDescription IsOnRequest="false" UniqueAccessCode="AgnLgQi74Uexnm9K68Pf4g" AutomaticEarlyCheckin="false" AutomaticLateCheckout="false" AutomaticMealAddition="false" HasBreakfast="false" HasInternet="false" HasBathroom="false" Is3D="false">
        <FacilitiesRu>
          <Facility>Общие удобства (1 сан.узел на несколько номеров)</Facility>
          <Facility>Двухъярусная кровать</Facility>
        </FacilitiesRu>
        <FacilitiesEn />
        <RoomName>
          <BS Rus="койко-место  В 12-местном мужском номере № 8 (Общие удобства) основной" En="койко-место  В 12-местном мужском номере № 8 (Общие удобства) основной" />
        </RoomName>
        <RoomPhotos>
          <src>https://images.aanda.ru/photos/whitelabel/61585/908386.jpg</src>
        </RoomPhotos>
        <RoomDescription>
          <BS Rus="Общие удобства (1 сан.узел на несколько номеров)&#xA;&#x9;&#x9;&#x9;&#x9;&#x9;Двухъярусная кровать" En="Общие удобства (1 сан.узел на несколько номеров)&#xA;&#x9;&#x9;&#x9;&#x9;&#x9;Двухъярусная кровать" />
        </RoomDescription>
        <RoomSize></RoomSize>
        <ProviderCode></ProviderCode>
        <TimeZone>3</TimeZone>
        <AdditionalDetails />
        <AgentInformation>Комиссия агента: 0 RUB</AgentInformation>
        <VAT>НДС не включен</VAT>
        <CustomerInformation>
          <BS Rus="Мастерская, Москва - правила заселения : Возвратный депозит 500 рублей&#xD;&#xA;;Услуга раннего заезда отелем не предоставляется;Услуга позднего выезда отелем не предоставляется" En="Мастерская, Москва - правила заселения : Возвратный депозит 500 рублей&#xD;&#xA;;This rate doesn't allow early check in;This rate doesn't allow late check out" />
        </CustomerInformation>
        <LateCheckoutComment>
          <BS Rus="Услуга позднего выезда отелем не предоставляется" En="This rate doesn't allow late check out" />
        </LateCheckoutComment>
        <EarlyCheckinComment>
          <BS Rus="Услуга раннего заезда отелем не предоставляется" En="This rate doesn't allow early check in" />
        </EarlyCheckinComment>
        <AdditionalMealComment>
          <BS Rus="" En="" />
        </AdditionalMealComment>
        <MealName>
          <BS Rus="" En="" />
        </MealName>
        <DailyPrices />
        <FreeCancelationDate>17.10.2024 12:00:00</FreeCancelationDate>
        <DefaultCheckInTime>14:00</DefaultCheckInTime>
        <DefaultCheckOutTime>12:00</DefaultCheckOutTime>
        <EarlyCheckInSurcharge />
        <LateCheckOutSurcharge />
        <CancelationPolicies>
          <ExtendedCancelationPolicy>
            <DateStart></DateStart>
            <DateEnd>17.10.2024 12:00:00</DateEnd>
            <RefundFee ServiceFee="0" BaseRefundFee="0">0</RefundFee>
            <CurrencyCode>RUB</CurrencyCode>
            <HasTimeInformation>
              true
            </HasTimeInformation>
            <TimeZone>
              3
            </TimeZone>
          </ExtendedCancelationPolicy>
          <ExtendedCancelationPolicy>
            <DateStart>17.10.2024 12:00:00</DateStart>
            <DateEnd></DateEnd>
            <RefundFee ServiceFee="0" BaseRefundFee="449">449</RefundFee>
            <CurrencyCode>RUB</CurrencyCode>
            <HasTimeInformation>
              true
            </HasTimeInformation>
            <TimeZone>
              3
            </TimeZone>
          </ExtendedCancelationPolicy>
        </CancelationPolicies>
        <BaseHotelRateAccessor id_System="33" RateCode="201006" id_Profile="XXX" AgencyName="Transtour" CheckInTime="14:00" CheckOutTime="12:00" Price="0">
          <SystemName>AandA</SystemName>
          <CheckInTime>14:00</CheckInTime>
          <CheckOutTime>12:00</CheckOutTime>
          <Details>
            <RateID>1</RateID>
            <MealCode>0</MealCode>
            <NumberOfGuests>1</NumberOfGuests>
            <Persons>
              <Person Id="13546127" LastName="Соколинина" FirstName="Мариночка"></Person>
            </Persons>
          </Details>
          <Accessor id_System="33" id_City="6297" HotelName="Мастерская" id_ProviderGroup="1" id_Profile="XXX">
            <HotelCode>61585</HotelCode>
            <Adults>1</Adults>
            <ChildAges></ChildAges>
            <Checkin>18.10.2024</Checkin>
            <Checkout>31.10.2024</Checkout>
            <CurrentPaymentType>0</CurrentPaymentType>
            <Details City="1" />
          </Accessor>
        </BaseHotelRateAccessor>
        <ExtendedRatePrice TotalPrice="0" ExtraPrice="0" CurrencyCode="RUB" OriginalPrice="0" ConvertionRate="1" HiddenServiceFee="0" ServiceFee="0" Discount="0" ComparisionTotalPrice="0" ComparisionOriginalPrice="0" ComparisionDiscount="0" ComparisionServiceFee="0" ComparisionHiddenServiceFee="0">
          <id_Currency>3</id_Currency>
          <CommissionDouble>0</CommissionDouble>
          <PriceChangeLog>Парсинг стоимости AgnLgQi74Uexnm9K68Pf4g:5837  Применяется ServiceFee id:5082  Сбор:0  Скидка:0  Итог: 5837</PriceChangeLog>
          <VAT>НДС не включен</VAT>
        </ExtendedRatePrice>
        <CheckInSurcharge />
        <CheckOutSurcharge />
        <OtherInformation>
          <Info>
            <key>AccountDate</key>
            <value>
              <BS Rus="16.09.2024" En="16.09.2024" />
            </value>
          </Info>
          <Info>
            <key>SupplierLocator</key>
            <value>
              <BS Rus="8640851" En="8640851" />
            </value>
          </Info>
          <Info>
            <key>OverridenAccessId</key>
            <value>
              <BS Rus="529" En="529" />
            </value>
          </Info>
        </OtherInformation>
        <RoomsAvailable>11</RoomsAvailable>
        <HasTimeInformation>true</HasTimeInformation>
      </ExtendedRoomDescription>
    </Rooms>
    <AdditionalDetails />
    <Warnings>
      <BS Rus="Мастерская, Москва - правила заселения : Возвратный депозит 500 рублей&#xD;&#xA;" En="Мастерская, Москва - правила заселения : Возвратный депозит 500 рублей&#xD;&#xA;" />
    </Warnings>
    <LatestOperationComment>
      <BS Rus="Тестовая бронь в статусе Pending - возвращаем, как отмененную" En="Тестовая бронь в статусе Pending - возвращаем, как отмененную" />
    </LatestOperationComment>
    <RefundPenalty>
      <ExtendedRatePrice TotalPrice="0" ExtraPrice="0" CurrencyCode="RUB" OriginalPrice="0" ConvertionRate="1" HiddenServiceFee="0" ServiceFee="0" Discount="0" ComparisionTotalPrice="0" ComparisionOriginalPrice="0" ComparisionDiscount="0" ComparisionServiceFee="0" ComparisionHiddenServiceFee="0">
        <id_Currency />
        <PriceChangeLog />
        <VAT>НДС не включен</VAT>
      </ExtendedRatePrice>
    </RefundPenalty>
    <Locator>8640851</Locator>
    <VendorLocator>12828275</VendorLocator>
    <Guests>
      <Person>
        <Citizenship>RU</Citizenship>
        <DocumentNumber></DocumentNumber>
        <FirstName>Мариночка</FirstName>
        <Gender>false</Gender>
        <LastName>Соколинина</LastName>
        <DateBirth>01.02.1992 0:00:00</DateBirth>
      </Person>
    </Guests>
    <Remarks />
  </ExtendedBooking>
</ExtendedBookingManageResponse>

Параметр StateString - Cancelled означает успешную отмену бронирования. Подробнее о статусах состояния брони см. здесь Примечание! Параметр RefundFee означает возвращаемую сумму при отмене бронирования.

Примеры ошибок

Ошибка в передаваемых параметрах

Возникает в том случае, если при анализе структуры параметров возникает исключение. Примером ошибки может служить некорректный XML документ.

<?xml version="1.0" encoding="utf-8" ?>
<ExtendedBookingManageResponse>
  <Errors>
    <Error>Не передан идентификатор финансового профиля клиента</Error>
  </Errors>
</ExtendedBookingManageResponse>

Ошибка уровня движка

Возникает в том случае, если при исполнении входного запроса на уровне движка произошла какая-то ошибка

<?xml version="1.0" encoding="utf-8" ?>
<ExtendedBookingManageResponse>
  <Errors>
    <Error>Служба поиска гостиниц временно недоступна, попробуйте повторить свой запрос позже.</Error>
  </Errors>
</ExtendedBookingManageResponse>

Тестовая форма

Заполните недостающие данные в тестовой форме и нажмите кнопку "отправить" для проверки работы запроса.